Web System Tech Stacks
With this note, I would record the tech stack of web system, typically, say that, an E-commerce System. The following topics would be included but not limited to:
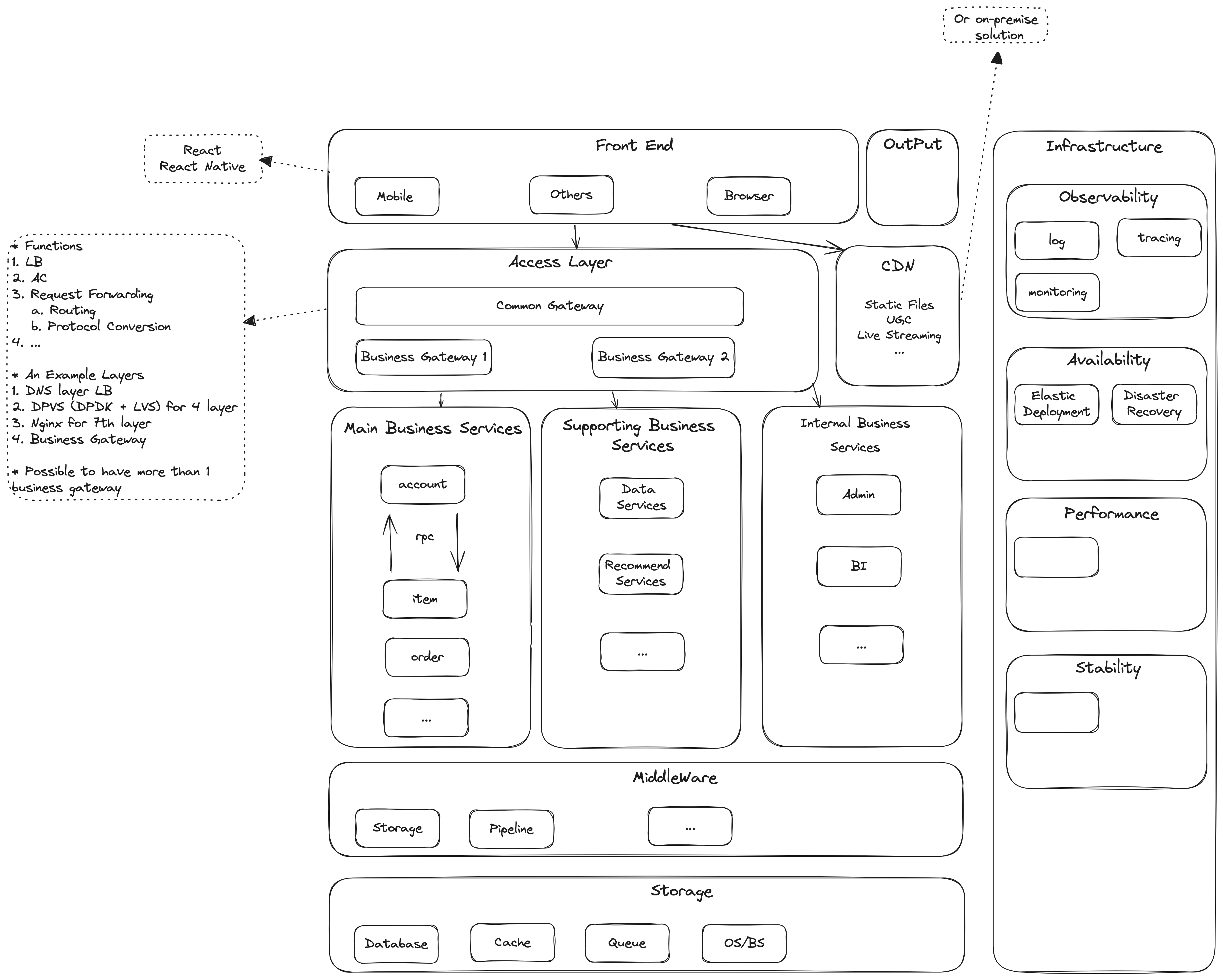
High Level Architectureof each layer sub system.Key ProblemsandBest Practiceseach layer of the sub systems.PrincipleandImplementationof components with the system
Architecture of an E-commerce System

Knowledge MindMaps
The following topics would be noted.
;